新闻动态

  • 活套扫描仪接线方法分享

    活套扫描仪接线方法分享

    2022-05-07 安博体育在线注册,安博体育(中国)自控

  • 三相电动阀改两相电动阀接线方法知识

    三相KW20电动阀改两相KW20电动阀接线方法知识

    2022-05-07 安博体育在线注册,安博体育(中国)阀门

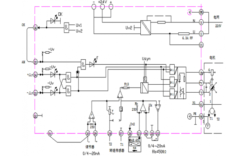
  • 轧线电动阀门的接线原理

    轧线电动阀门的接线原理

    2022-05-07 安博体育在线注册,安博体育(中国)阀门

  • ZL-WH系列电动执行器故障分析知识

    ZL-WH系列电动执行器故障分析知识

    2022-05-06 安博体育在线注册,安博体育(中国)自控

  • 高炉气体分析仪故障事故分析总结知识

    高炉气体分析仪故障事故分析总结知识

    2022-05-06 安博体育在线注册,安博体育(中国)自控

  • KS-BJ系列热电阻、热电偶保护套管泄露故障应急处理办法

    KS-BJ系列热电阻、热电偶保护套管泄露故障应急处理办法

    2022-05-06 安博体育在线注册,安博体育(中国)自控

  • 如何正确选型蒸汽管径和阀门?

    蒸汽系统输送的目的是把正确的压力,充足的蒸汽量输送至使用点。蒸汽管道和阀门的正确选型,是为了确保用汽设备正常运行,并且满足工艺要求和生产效率。

    2022-05-05 安博体育在线注册,安博体育(中国)阀门

  • 造纸行业烘缸-疏水阀堵水原因分析和解决办法

    存在的问题: 目前车间主要用汽设备的疏水阀(像1880多缸纸机烘缸),普遍都存在使用半年左右,就会出现疏水阀不排水现象。 由于堵水导致烘缸升温困难,为了保证纸张烘干效率,不得不把疏水阀旁通打开排水,长期下来造成蒸汽大量泄漏。 现在蒸汽能源获得成本越来越高,在公司运营支出中占了很大的一部分,直接影响盈亏。 因此减少能源消耗,是增加公司利润的有效方法。目前公司比较重视蒸汽节能,希望能彻底解决经常开旁通排水,漏汽的问题。

    2022-05-05 安博体育在线注册,安博体育(中国)阀门

首页
产品
新闻
联系